[ 追踪热点 深度报道 ]
9月12日,以“产融对接 携手共赢”为主题的汽车电子投融资对接会在浙江嘉善成功举办。来自华登国际、凯辉基金、元禾厚望等一线投资机构,长安汽车、上汽集团、奇瑞汽车、广汽、宇通集团等整车及大陆电子、佛瑞亚、保隆等T1投资机构,以及千顾科技、绝影智能科技、摩尔芯光、鼎然科技、极豆科技、辰至半导体、普法芬科技等高成长性科创企业的120余位嘉宾齐聚一堂,通过闭门对接、趋势研讨、项目路演等形式,深入探讨汽车电子技术前沿趋势与场景应用、投资机遇和商业化示范等议题,共同破解技术转化堵点与资本赋能痛点,展现出“资本+技术+场景”深度融合的示范效应。

嘉善县委常委、副县长陶红亚在致辞中表示,嘉善是长三角地区汽车零部件的重要制造基地,周边整车厂达10多家,在动力电池、摄像模组、雷达、汽车座椅、智能驾驶系统及IGBT等方面具备良好的产业基础。同时,嘉善组建了总规模超450亿元的产业基金,落地了北交所长三角服务基地,为企业初期融资、竞逐资本市场提供“真金白银”。
赛迪传媒副总经理、汽车电子产业联盟(中国计算机行业协会汽车电子产业专委会)秘书长、中国计算机报社副社长李洪艳在致辞中表示,推动“科技-产业-金融”良性循环,为科创企业提供全链条、全生命周期的金融服务,可进一步激活智能网联新能源汽车产业创新发展。本次对接会搭建了一个高效交流、精准对接的投融资平台,助力推动创新链、产业链、资金链与人才链深度融合。
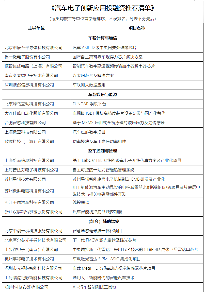
在趋势分析环节,汽车行业资深专家结合行业实践,深入解析了AI在当今汽车产品中的各类应用场景;华登国际管理合伙人黄庆博士从资本视角,分享了汽车供应链的投资逻辑与风险管控要点。此外,活动现场还发布了《汽车电子创新应用投融资推荐清单》,遴选出多项具备产业化潜力的优质项目,为资本精准对接提供了权威参考。同时,嘉善经开区、姚庄镇、干窑镇三大产业平台集中亮相,三地代表从各自的产业布局与扶持政策进行了详细介绍,进一步展现出长三角核心区域打造汽车电子产业集群的强劲动能。
对接会围绕汽车智能座舱、智能驾驶、动力系统等关键技术突破,以及智慧出行、智慧城市场景创新等重点方向,从30余个申报项目中遴选出14个代表性项目,通过现场路演的方式展示了其技术创新突破与商业化潜力,成功为政企、企企、投融等搭建一个多方精准对接与交流平台,进一步推动资源共享与高效合作。活动相关负责人表示,后续将进一步扩大对接范围,为更多优质项目与资本搭建常态化合作桥梁。
随着长三角一体化发展战略的深入推进,嘉善作为沪浙产业协作的桥头堡,正逐步形成智能汽车零部件产业集聚区。在此背景下,本次对接会进一步推动了区域汽车电子产业生态圈建设,引导金融活水精准浇灌科技创新,助力我国汽车产业在智能化赛道加速发展。

